您现在的位置 :首页 > 企业

掌舵2000亿险企,招商银行唯一女副行长再获重任

时间:2025-09-18 13:57:11作者:来源:财经众议院



掌舵2000亿险企,招商银行唯一女副行长再获重任

日前,资产规模超过2000亿的招商信诺人寿保险有限公司(以下简称“招商信诺”),迎来了新帅。

招商银行唯一的女性副行长王颖,接替此前因工作调整原因辞任的副行长王小青,掌舵这家银行系险企。

招商信诺此次换帅,正值业绩面临承压之时。今年上半年,招商信诺保险业务收入同比下滑3.87%,成为10家银行系险企中唯一一家出现保险业务收入缩水的公司,这显然与招商银行“零售之王”的金字招牌不相匹配。

而招商银行今年8月宣布,该行零售代销保险存量保费规模突破1万亿元。今年上半年,招行实现代理保险保费851.60亿元,同比增长32.77%。

作为招商银行的“亲儿子”,招商信诺的掉队是其难以接受的事实。

换帅,能让招商信诺重返增长轨道吗?

金融女将再获重任

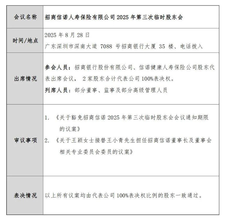
近日,招商信诺官网披露的2025年第三次临时股东会决议显示,8月28日召开的股东会,通过了《关于王颖女士接替王小青先生担任招商信诺董事长及董事会相关专业委员会委员的议案》,由代表公司100%表决权比例的股东一致通过。



掌舵2000亿险企,招商银行唯一女副行长再获重任

招商信诺的原董事长为王小青,他自2021年9月起开始担任董事长。今年8月4日,王小青辞任招行副行长,同时辞任了招商信诺董事长。

接棒者王颖,1972年11月出生,是目前招商银行唯一的女性副行长,她自1997年加入招行,至今超过28年。

资料显示,王颖起步于地方分行,曾任招商银行北京分行行长助理、副行长,天津分行行长,深圳分行行长。工商变更信息显示,王颖于2019年6月担任天津分行负责人,于2022年1月任深圳分行法定代表人。

监管处罚信息显示,王颖担任招商银行深圳分行行长期间,该行曾因违法违规问题一年内两次收到罚单,其中一张罚单显示,因个人经营性贷款三查不尽职,贷款资金被挪用;财务顾问费质价不符,被监管罚款120万元。尽管被处罚单位负责人显示为王颖,但并未对相关责任人予以处罚。

广告扣子空间是与AI Agent协同办公的好场所
扣子-AI 智能体开发平台
call to action icon

担任深圳分行行长仅一年,2023年2月6日,招商银行发布公告称,公司收到了王颖担任该行行长助理的任职资格核准批复,任期自核准日2023年2月1日起生效。

担任行长助理7个月之后,王颖又获聘副行长。担任副行长两年,此次获任掌舵招商信诺,这位女将又多了一个兼职。

2000亿银行系险企掉队

招商信诺2003年成立于深圳,中资是招商银行,外资是美国信诺集团,是美国第一家股份制保险公司,也是第一家进入中国市场的保险公司(1897年)。公司注册资本28亿元,双方各持股50%。

招商信诺由招商银行高管担任董事长。王小青2021年9月出任董事长以来,招商信诺在随后三个完整年度(2022-2024)中保费规模持续攀升。年报数据显示,该公司保险业务收入分别达到265.19亿元、346.46亿元和414.83亿元,同比增速分别为21.7%、31.2%和19.9%,整体处于较快增长通道。

不过,从渠道结构来看,银保渠道仍是公司最主要的业务来源。2024年,该渠道保费贡献度达83.84%,同比小幅提升1.06个百分点,其余渠道占比仍相对有限。

然而,招商信诺的增长通道在今年上半年遇挫。

据二季度偿付能力报告显示,招商信诺今年前六个月人寿保险业务收入为256.5亿元,与上年同期的266.82亿元相比,同比下降3.87%;其中第一季度保费收入为155.43亿元,同比下降15.01%。

这是自2017年以来,招商信诺首次出现一季度保费同比下滑,也是在10家银行系险企中唯一一家出现保险业务收入缩水的公司。

尽管保费下滑,但净利仍在增长。2025年上半年,招商信诺净利润为2.86亿元,较上年同期的2.16亿元增长32.41%。

如何带领招商信诺交出更亮丽的业绩,显然是摆着这位金融女将面前的压力与挑战。

声明:

凡本站注明“《中国商人》杂志社”的稿件,其版权属于《中国商人》杂志社所有。其他媒体、网站或个人转载使用时必须注明:“文章来源:《中国商人》杂志社”。其他均转载、编译或摘编自其它媒体,转载、编译或摘编的目的在于传递更多信息,并不代表本站对其真实性负责。其他媒体、网站或个人转载使用时必须保留本站注明的文章来源。如有异议请联系:13391859179

《中国商人》杂志订阅

关于我们 公告 免责声明 广告报价 人员查询 中国·商人 © 2023 版权所有

京ICP备 2023021454号-1 京公网安备 11010202010698

单位地址:北京市西城区报国寺一号    电话:010-83129228 18701368895    违法和不良信息举报电话:010-83129228

《中国商人》杂志订阅

关于我们 公告 免责声明 广告报价
人员查询
中国·商人 © 2023 版权所有

京ICP备 2023021454号-1 京公网安备 11010202010698

单位地址:北京市西城区报国寺一号    电话:010-83129228 18701368895
违法和不良信息举报电话:010-83129228